Ir al contenido
Inicio
Transparencia
Atención a la Ciudadanía
Participa
La Curadora
Publicaciones
Consultas
Buscar por:
Buscar
Buscar
Main Menu
Inicio
Transparencia
Atención a la Ciudadanía
Participa
La Curadora
Publicaciones
Consultas
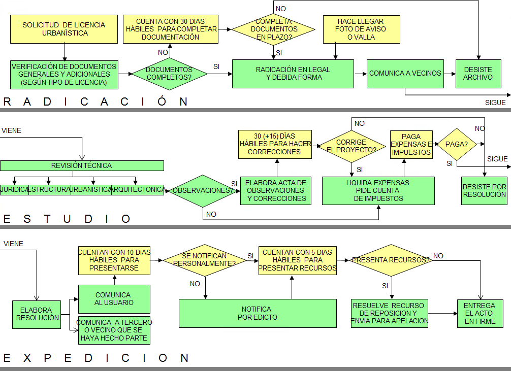
Proceso
Scroll al inicio
1
Escanea el código
WhatsApp
Hola
¿En qué podemos ayudarte?
Whatsapp